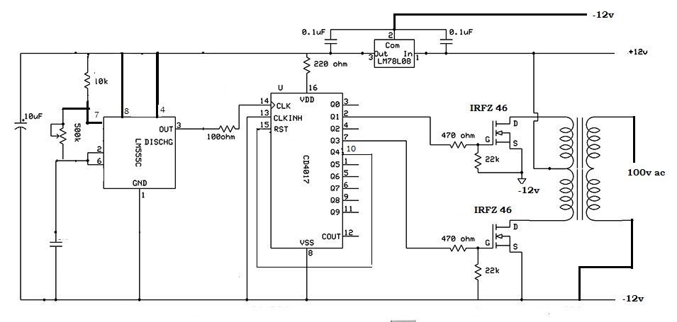
Cara Membuat Setrum Ikan Dengan Trafo 5 Ampere

Inilah rekomendasi tentang Cara Membuat Setrum Ikan Dengan Trafo 5 Ampere.

Setrum Ikan Dari Trafo Lampu 2

Skema Cara Menggabungkan 2 Trafo Untuk Keperluan 1 Power Amplifier

Merakit Semua Jenis Setrum Ikan Facebook

Setrum Ikan Tanpa Platina Dan Kondensor Terbaik 2017 Madunelektro

Cara Membuat Setrum Ikan Dengan Cdi Motor

Setrum Ikan Dan Fish Shocker Dan Pengejut Ikan

Skema Cara Menggabungkan 2 Trafo Untuk Keperluan 1 Power Amplifier

Mini Trafo Lilitangulungan Strumikan

Setrum Ikan Tanpa Plati Menggunakan Transistor D718 Dan Trafo 5 Amper Murni

Buat Berbagi Saja Bbs Dari Kita Untuk Kita Agar Dunia Tahu Kita

Share Membuat Strooom Ik4an Dengan Travo Dan Platina Full Vidio Tutorial

Setruman Ikan Bagian 1 1 Trafo 5 Amp

Setrum Ikan Menggunakan Transistor D718 Youtube

Skema Rangkaian Setrum Ikan

Ikan merupakan kelompok vertebrata yang paling beraneka ragam dengan jumlah spesies lebih dari 27,000 di seluruh dunia. Ikan dapat ditemukan di hampir semua "genangan" air yang berukuran besar baik air tawar, air payau maupun air asin pada kedalaman bervariasi, dari dekat permukaan air hingga beberapa ribu meter di bawah permukaan air.

Itulah informasi tentangcara membuat setrum ikan dengan trafo 5 ampere yang dapat admin kumpulkan. Admin Kreatif Ikan 2019 juga mengumpulkan gambar-gambar lainnya terkait cara membuat setrum ikan dengan trafo 5 ampere dibawah ini.

Setrum Ikan Dan Fish Shocker Dan Pengejut Ikan

Bagaimana Cara Merakit Alat Strum Ikan Akan Diterangkan Disini

Setrumstrum Ikan 150v Platina

Rakit Pac Pakvimnet Hd Vdieos Portal

Ilmu Elektronik Membuat Strum Ikan Dari Bekas Trafo

Setrum Ikan 12 V

Setrum Ikan 300 Watt 500 Watt

Rangkaian Setrum Ikan Fish Shocker Alat Pengejut Ikan Posts

Cara Membuat Flipflop Setrum Ikan Vdc By Askan Martynius

Sekian yang admin bisa bantu mengenai cara membuat setrum ikan dengan trafo 5 ampere. Terima kasih telah berkunjung ke blog Kreatif Ikan.


Comments

Popular posts from this blog

Tafsir Mimpi Dapat Ikan Besar Togel

Perbedaan Ikan Koi Dengan Ikan Mas

Tafsir Mimpi Togel Mancing Ikan 4d

Cara Membuat Diagram Tulang Ikan Di Word

Perbedaan Ikan Patin Dan Ikan Jambal